Lesson plan + project
Free lesson plan
Do you want a free and fun lesson plan to teach your pupils about gamebooks?
Download our free lesson plan here!
Free gamebook project
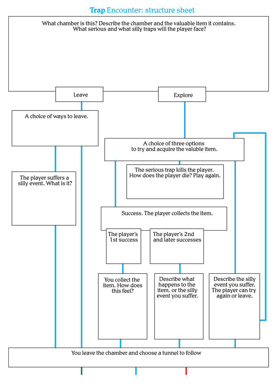
Do you want a project plan so your class can write a gamebook?
Download our free plan here. It includes full, easy-to-follow instructions, worksheets, illustrations and more!
It’s as easy as 1 -2 -3!
1 Download the free worksheets and distribute them to your pupils
2 Each pupil completes an individual worksheet. Each worksheet forms part of the adventure. Download the free illustrations to colour if you wish.
3 Play the game in class with you as the adventurer and the pupils reading their parts.
Download your free materials here – instructions, worksheets and artwork. Begin by clicking the Start here button below to download your instructions.
Who are we?
We are Nemo’s Fury Publishing. My name is Chris, and I write, illustrate, design and publish gamebooks. Check them out here. Below is a photo of me at Fighting Fantasy Fest 5, London, September 2024. I had a brilliant day. (I also had great fun illustrating and designing the banner.)

Can we download and use the templates even if we’re not in the UK?
Of course! All schools, educators, parents, gamebook enthusiasts and anyone else anywhere in the world are welcome to download our worksheets and illustrations to use. Please enjoy!



You must be logged in to post a comment.